点评
这本书可以说是概述了推荐系统的历史,尤其是深度学习在推荐系统上的应用。需要对推荐的业务具有很深刻的理解,同时对于用户心理需要很好的把握。才能把很多特征进行提取融合~
同时,这个领域需要对大数据处理的工具比较熟练,大数据的处理,以及大数据的训练,非常让人激动的事情。需要对algorithm & infra具有比较好的掌握。
摘录
最好从实际问题和需求出发,来进行算法革新。算法系统协同设计是需要的,需要进行革新。比如对于粗排的更新,使用蒸馏的模型,而不是原先的LR、FM这些。

为什么推荐系统是互联网增长的引擎



传统方法

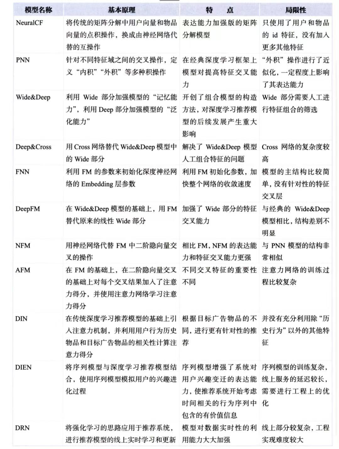
深度学习

Embedding

多视角推荐系统

工程实现

评估

重要研究
Practical lessons from predicting clicks on Ads at Facebook
Deep learning recommendation model for personalization & recommendation systems
Airbnb
Real-time personalization using embeddings for search ranking at Airbnb
From ranknet to lambdarank: an overview
Youtube
Deep neural networks for Youtube recommendations
Alibaba
Learning piece-wise linear models from large scale data for Ad click prediction
Deep interest network for click-through rate prediction
Deep interest evolution network for click-through rate prediction
Practice on long sequence user behavior modeling for click-through rate prediction
Entire space multi-task model: an effective approach for estimation post-click convertion rate
总结


Ref
DRN: a deep reinforcement learning framework for news recommender
Deep interest evolution network for click-through rate prediction
Deep interest network for click-through rate prediction
Attention factorization machines: learning weight of feature interactions via attention networks
Neural factorization machines for sparse predictive analytics
DeepFM: a factorization machines for sparse predictive analytics
Deep learning over multi-field categorical data.
Deep & cross network for Ad click predictions
Wide & deep learning for recommender system
Product-based neural networks for user response prediction
Neural collaborative filtering
Web-scale modeling without manually crafted combinational features
Autorec: Autoencoders meet collaborative filtering
Deep Neural Networks for Youtube Recommendaers
Distribued representations of words & phrases & their compositionality
Efficient estimation of word representations in vector space
Word2vec parameter learning explained
Word2vec explained: deriving Mikolov et al.’s negative-sampling word-embedding method
A neural probabilistic language model
Item2vec: neural item embedding for collaborative filtering
Deepwalk: online learning of social representation
Node2vec: scalable feature learning for networks
Billion-scale commodity embedding for e-commerce recommender in Alibaba
Large-scale information network embedding
Structural deep network embedding
Dual averaging methods for regularized stochastic learning & online optimization
Entire space multi-task model: an effective approach for estimating post-click conversion rate
A survey of active learning in collaborative filtering recommender systems
Finite-time analysis of the mutiarmed bandit problem
Ad click prediction: a view from the trenches
Entire space multi-task model: an effective approach for estimating post-click conversion rate
Artwork personalization at Netflix
A survey of active learning in collaborative filtering recommender systems
An empirical evaluation of Thompson sampling
A contextual-bandit approach to personalized news article recommender
Parameter server for distributed machine learning
Tensorflow: large-scale machine learning on heterogeneous distribued system
Tensorflow: a system for large-scale machine learning`
Locality-sensitive hashing for finding nearest neighbors
Using Collaborative filtering to weave an information tapestry
Amazon.com Recommenders: item-to-item collaborative filtering
Matrix factorization techniques for recommender systems
Factorization machine
Field-aware factorization machines for CTR prediction
Practical lessons from predicting clicks on Ads at Facebook
Learning piece-wise linear
Unbiased offline evaluation of contextual-bandit-based news article recommender algorithms
Overlapping experiment infastructure: mode, better, faster experimentation
Optimized interleaving for online retrieval evaluation
